MFi认证介绍
苹果MFi认证是苹果授权配件制造商生产外部配件的标识使用许可证,是apple公司“madeforiPhone”、“madeforiPod”、“madeforiPad”的英文缩写。

MFi认证适用于以电子方式(线缆连接或无线连接)连接到iPhone, iPad或iPod的第 三方硬件配件!
lightning连接器,身份验证芯片,耳机线控,LAM2模块,A2M模块,AppleWatch无线充电模块…
MFi认证技术(产品列表)MFiCertificationTechnology(productsa***amples):
1.Lightning数据线(USB-AtoLightning数据线、C94快据线等,Lightning转USB-B数据线,Lightning转UAC音频线等);
2.Lighting转接器(Lightning转3.5mm耳机孔/插头,Lightning转RJ45以太网接口,C37转USB-A/USB-C等)
3.Power电源类(移动电源,背夹,Dock,车充,旅充等)
4.HomeKitaccessoryProtocol(HAP)(智能**);
5.Authenticationcoprocessors(用于需要身份识别的产品,如导航、打印机、蓝牙耳机等);
6.iPodAccessoryProtocol(iAP)、theprotocolusedtocomunicatewithiPhone、iPadandiPod(使用iAP协议与iPhone、iPadandiPod有数据交换设备、导航、打印机、蓝牙耳机、蓝牙手表、医疗监护产品、键盘等)。
7.AirPlay2audiotechnology(智能音箱等音频产品);
8.WirelessAccessoryConfiguration(WAC)feature(无线智能产品);
9.HeadphoneRemoteandMicfeature(耳机和麦克风,3.5mm耳机,Lightning耳机);
LightningCommunicationModuleLAM(音频耳机);
CarPlaytechnology(汽车导航产品);
MFiGameControllertechnology(MFi游戏手柄);
MFiHearingAidtechnology(助听器)。
1.MFi认证企业是苹果的会员。用户可以购买苹果代理公司*NET的附件(lightning,耳机线控,无线智能IC等)。,并可以在认证产品上使用MFiLOGO;
2.在竞争激烈的今天,MFi认证是3C零部件企业产品升级和利润增长的唯一机会,也是所有传统电子电气企业进入智能产品领域的许可证
3.企业提升品牌形象和产品价值的重要途径也是外国买家和零售商选择供应商的首要条件。
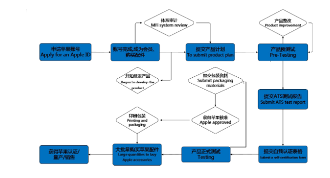
周期:从45个工作日开始(各方面准备就绪)
MFi会员申请:20个工作日。
德勤工厂审查:15个工作日。
产品预测和检验:10个工作日。
费用:(视产品和公司情况而定,不成功全额退款。)
看过本文的朋友还看了~~
蓝牙认证费用最新消息变更:自2022年1月1日起价格将上调20%
以上就是蓝亚小编orange,为大家分享的关于深圳mfi认证,MFi认证测试机构-蓝亚技术的相关知识,相信大家对此已经有了基本的了解,关于专业方面的问题,您这边有任何疑问都可以联系下方专业人士为您解答,希望对大家有所帮助。
蓝亚技术服务(深圳)有限公司是国家CNAS、中国计量认证CMA、美国实验室认可协会A2LA、无线充电联盟WPC、蓝牙认证
评估委员会SIG***Amazon等国际机构的认可实验室。
咨询联系人:Benson
手机/Mob:(+86)13632500972
邮箱/E-mail:marketing@cblueasia.com
地址/Add:深圳市宝安区石岩街道北环路107号鸿景达产业园C栋
蓝亚检测不止服务!
| |||||||||
优势项目 | |||||||||
认证项目 | |||||||||
大中华China | |||||||||
亚洲Asia | |||||||||
欧洲EU | |||||||||
美国Americas | |||||||||
其他Othericas | |||||||||
汽车电子Auto-Eiectronic | |||||||||
测试项目 | |||||
验货与验厂 | |||||